副标题:一文读懂下一个生产力前沿的全景地图
引言
近两年,你一定被“生成式AI”和“AI智能体”刷屏了。
它像一阵风暴,席卷全球,带来了无尽的讨论、机遇,甚至是焦虑。作为商业世界的决策者,我们都在迷雾中思考同一个问题:
这究竟是引领我们走向新大陆的“哥伦布帆船”,还是一个稍纵即逝的“郁金香泡沫”?
今天,我们为你独家呈现一张由全球顶尖智库——麦肯锡全球研究院绘制的权威航海图。它将用最详实的数据、最严谨的分析,拨开迷雾,精准导航。
读完本文,你将收获3个核心价值:
看清规模:这场变革背后,究竟是多大的经济机遇?
找准位置:在你的企业中,哪一个领域是变革的“核心战场”?
洞察未来:这场变革对我们的工作,到底意味着什么?
为什么是现在?
很多人会问:AI这个词,我们听了几十年了,为什么感觉它在这两三年之间突然爆发了?
答案是,我们正在经历AI的“iPhone时刻”。
过去的AI,就像专业的单反相机,功能强大,但只有少数专家会用。而今天的生成式AI,其核心突破在于“基础模型(Foundation Models)”。【详见:文末“人工智能(AI)常用词汇表”】
你可以把它想象成一个已经读完了人类大部分知识、具备了通用智慧的“超级大脑”。它不再是只会下棋或识别人脸的“专才”,而是能听、能说、能写、能画、能编程的“通才” 。

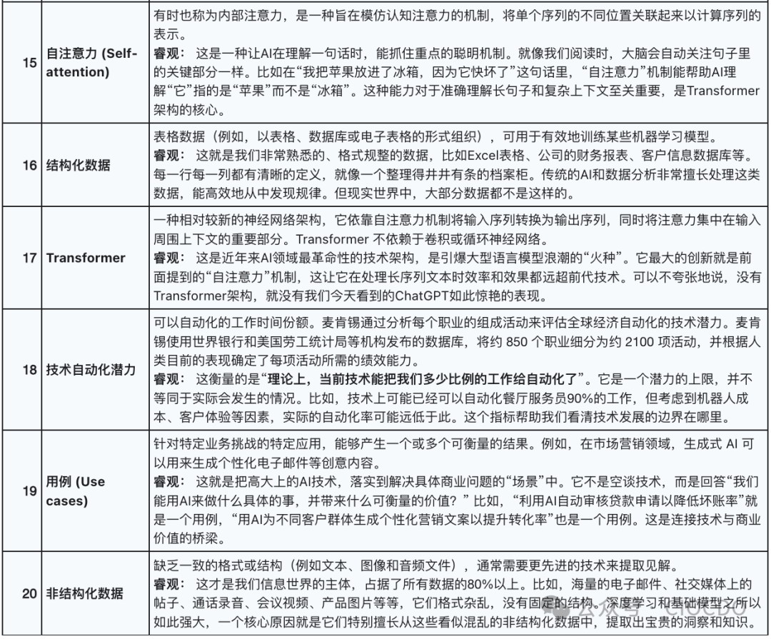
图1:人工智能基础模型正在成为“超级大脑”
这场革命背后,是真实的技术飞跃和巨大的资本推动。仅在2023年上半年,就有超过120亿美元的资金涌入。这不是炒作,而是一个全新时代的开启。
AI究竟能在哪创造价值?
这个“超级大脑”将如何改变我们的商业世界?麦肯锡的答案是震撼的。

图2:人工智能对全球经济的每年创造2.6万亿-4.4万亿美元
报告显示,生成式AI将在全球每年额外创造高达2.6万亿至4.4万亿美元的经济价值。
这是什么概念?
相当于每年在全球经济中,凭空增加一个像英国这样体量的国家!
面对如此巨大的金矿,我们最想知道的,一定是“矿脉”在哪里?我们该把“挖掘机”开到哪里去?
“价值热力图”:75%的价值集中在四大黄金领域

图3:人工智能(AI)价值热力图
这张“AI价值热力图”清晰地告诉我们,尽管AI的应用无处不在,但其核心价值却高度集中。一个惊人的结论是:
总价值的75%,仅仅来自于以下四个“黄金领域”!
影响潜力:提升30%-45%的生产力
我们都经历过漫长的电话等待。AI智能客服正在彻底改变这一切。它能打造7x24小时在线、不知疲倦且精通业务的“金牌数字客服” ,同时还能成为人类客服的“智能助手” 。
关键数据:应用AI后,客服团队的问题解决率能提升14%,处理时间缩短9%。
过去,“规模化”和“个性化”是永恒的矛盾。但现在,AI智能体可以瞬间为一百万个客户,生成一百万个专属的营销文案和产品推荐。它能化身“虚拟销售顾问”,进行有同理心的沟通,培育销售线索。
影响潜力:提升20%-45%的生产力
在数字化时代,软件开发的速度就是生命线。AI正在成为工程师身边最强大的“结对编程伙伴” ,自动编写、测试甚至修复代码,将他们从繁琐的“搬砖”工作中解放出来,聚焦于更富创造性的架构设计。
关键数据:研究发现,使用AI编程助手的开发人员,完成任务的速度能飙升56%!
影响潜力:提升10%-15%的生产力
尤其在制药等研发周期极长的行业,AI正在扮演“催化剂”的角色。过去需要数月寻找有效药物分子的过程,现在AI可以在几周内完成。它正在将新药研发从“大海捞针”变为“磁铁吸针”。

这可能是每个人最关心的问题谈到AI,我们心中都有一个疑问:我的工作还安全吗?
答案比我们想象的更深刻,也更紧迫。
首先,自动化进程正在急剧加速。麦肯锡分析的模型显示,今天一半的工作活动被自动化的中点年份,已经从2053年,提前了整整十年,到了2045年。
其次,影响的重心发生了转移。过去的自动化更多影响的是重复性体力劳动。但这一次,AI的矛头直指过去被认为最“安全”的知识型工作,特别是那些涉及决策、协作和应用专业知识的活动。
那么,我们人类的价值还剩下什么?

生成式AI的出现,引发了一场技术能力发展的范式转移,显著加快了AI在多种关键能力上达到人类水平的进程。尤其是在过去被认为是人类专属领域的认知和语言能力上,专家预测的实现时间线普遍被提前了大约十年。
1.对比视角:图表的核心是“前后对比”。灰色圆点和线条代表2017年(生成式AI爆发前)的专家预测 ;而蓝色圆点和线条代表2023年(生成式AI发展后)的最新预测 。圆点的位置越靠左,代表该能力达到人类水平的预测年份越早 。
2.两种水平:对于每一次预测,都分为两个层次。浅色圆点(Median)代表AI达到“人类中位数”工作表现水平的年份 ;深色圆点(Top quartile)代表AI达到“人类前25%(顶尖四分之一)”工作表现水平的年份 。
3.关键信号:当一个蓝色圆点显著位于其对应的灰色圆点的左侧时,就意味着专家们认为生成式AI使该项能力的成熟速度显著加快了 。
洞察一:语言能力的革命性突破是当前AI浪潮的核心驱动力图表中最引人注目的变化发生在“自然语言理解(Natural-language understanding)”上 。在2017年,专家们预测AI要到2035年左右才能达到人类中位数的语言理解能力 。而到了2023年,这个预测时间点被大幅修正到了2023年当年 。这超过十年的时间差,从技术层面完美解释了为何像ChatGPT这样的工具能带来如此颠覆性的体验。“自然语言生成(Natural-language generation)”也呈现了类似的巨大加速趋势 。
洞察二:高级认知能力正在被快速攻克过去被视为人类“护城河”的高级认知能力,如“创造力(Creativity)”、“逻辑推理与问题解决(Logical reasoning and problem solving)”以及“生成新颖模式与类别(Generating novel patterns and categories)”,其预测实现时间点也均被提前了大约十年 。这表明AI的应用范围正在从执行重复性任务,快速扩展到可以进行原创性思考、复杂分析和模式发现的知识型工作领域 。
洞察三:社交与情感智能是人类不可替代性的新边界与认知能力的飞速进步形成鲜明对比的是,图表最下方的三项能力:
“社交与情感感知(Social and emotional sensing)”、“社交与情感推理(Social and emotional reasoning)”和“社交与情感输出(Social and emotional output)”,其发展速度的加快幅度最小,且预测的实现年份依然是所有能力中最靠后的 。这揭示了AI当前发展的“短板”——即理解和模仿人类复杂、微妙的情感互动,依然是巨大的挑战。这片领域,连同最上方的“与多智能体协作(Coordination with multiple agents)”,构成了在可预见的未来,人类相较于AI的核心价值与竞争优势所在 。
综上所述,这张图表清晰地展示了一场由生成式AI驱动的、不均衡的技术革命。它在语言和认知领域按下了“快进键”,但在真正需要同理心、人际互动和复杂协作的社交情感领域,人类的价值依然稳固且不可替代。
人类的核心堡垒:情感与协作这张图给了我们答案。AI正在快速攻克语言、创意、逻辑等认知能力。
当前在社交、情感感知、复杂团队协作等能力上,AI的实现路径正在借助AI智能体快速突围。
这清晰地告诉我们:
复杂的情感共鸣、深度的信任建立、以及动态环境下的团队协作,在可预见的未来,依然是人类的核心堡垒。
一个残酷但真实的预测是:你不会被AI“取代”,而是会被那些更懂得与AI协同工作的“新人类”所取代。
我们每个人的工作内容都将被重塑,从执行者,变为思考者、创造者和连接者。
拥抱未来,更要心存敬畏
任何强大的技术都是一把双刃剑。在拥抱AI带来的巨大价值时,我们必须清醒地认识到它背后的风险 。

图6:生成式AI带来的三大风险
主要有三大挑战:
🤥 信息的真伪与偏见:AI可能会产生“幻觉”,编造不准确的信息,也可能放大训练数据中的偏见。
🔒 知识产权与数据隐私:AI的训练和使用,触及了复杂的版权和隐私保护问题。
👨🏫 大规模的劳动力转型:这需要企业和社会共同努力,进行前所未有的大规模AI职业技能再培训 。一个负责任地使用AI的企业,才能赢得客户和社会的信任,从而获得更可持续的竞争优势。
结语
我们正处在一个伟大旅程的开端。
生成式AI的浪潮刚刚启程,它既带来了价值万亿的机遇,也带来了深刻的社会挑战。
变革的起跑枪已经打响,在这场竞赛中,速度和远见,将决定谁是下一个时代的领航者。
你,准备好了吗?
欢迎在评论区留言,分享你对AI的看法。
人工智能(AI)常用词汇表


