The agentic organization: Contours of the next paradigmfor the AI era
作者:Alexander Sukharevsky, Alexis Krivkovich, Arne Gast 等
发布时间:2025年9月
核心摘要: 企业正迈向一个新的范式,即人类与虚拟及物理 AI 智能体协同工作以创造价值。我们分享了来自早期采用者的经验教训——以及您接下来的行动建议。

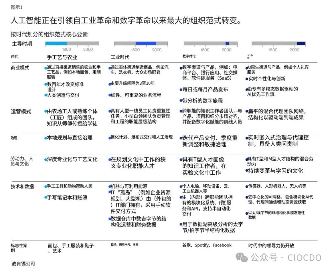
人工智能正在带来工业革命和数字革命以来最大的组织范式转变 。这种新范式联合了人类与 AI 智能体——无论是虚拟的还是物理的——以近乎零的边际成本大规模并肩工作 。我们称之为“智能体组织(the agentic organization)或代理型组织” 。
麦肯锡与早期采用者的合作经验表明,AI 智能体可以释放巨大的价值 。组织正开始沿着日益复杂的谱系部署虚拟 AI 智能体:从增强现有活动的简单工具,到端到端的工作流自动化,再到整个“AI 优先(AI-first)”的智能体系统 。与此同时,物理 AI 智能体也在涌现 。公司正在为 AI 开发“身体”方面取得进展,例如智能设备、无人机、自动驾驶车辆以及人形机器人的早期尝试 。这些机器允许 AI 与物理世界进行交互 。
农业时代(1800 年代之前):运营模式简单,以工匠和农民的小团队为中心 。全球 80% 到 90% 的人口从事农业 。
工业时代:人们进入工厂,运营模式转变为职能层级制 。产品由人和机器为大规模复制而设计,每三到十年进行一次重大升级 。此时出现了工厂工人、工程师和轮班主管等新角色 。高效的规模化推动了公司的增长和竞争优势,精益管理成为一种战略工具 。
数字时代(1990 年代开始):随着计算的兴起,工业时代的格言开始瓦解 。早期的 IT 努力反映了工业思维,将业务流程硬编码到支持生产和企业资源规划的单体系统中 。公司很快转向模块化的数字产品和平台,每月甚至每天更新 。速度要求敏捷的运营模式,拥有小型跨职能团队,包括软件工程师、体验设计师和产品经理等新角色 。速度和客户接触成为公司竞争优势的关键 。
AI 时代(现在):AI 时代正开始迎来最新的演变,像前几个时代彻底改变体力劳动一样彻底改变知识工作 。智能体组织将人类、AI 智能体和机器汇聚在未来的工作场所中 。这一新范式的承诺将取决于 AI 能力的持续增长以及监管等其他因素 。AI 能够可靠完成的任务时长自 2019 年以来大约每七个月翻一番,自 2024 年以来每四个月翻一番,截至撰写本文时已达到约两小时 。到 2027 年,AI 系统可能在无人监督的情况下完成四天的工作 。这将是一个惊人的加速演变——从需要持续监督的实习生级员工,到可以独立运作的中期员工,甚至可能到能够塑造和推动战略的高级管理人员 。
虽然不同的组织范式确实共存,但通过构建去中心化的、注重结果的智能体网络,智能体组织可能成为领导者获得竞争优势的关键 。
智能体组织将围绕企业的五个支柱构建:商业模式;运营模式;治理;劳动力、人员与文化;以及技术与数据(见图表 1) 。
试想一下未来的银行:当客户想买房时,一个个人 AI 礼宾(客服)会激活一系列智能体工作流来服务买家 。房地产 AI 智能体建议房产,而抵押贷款承销智能体根据客户的财务状况定制报价 。合规智能体确保交易符合银行政策,签约智能体在另一个智能体发放贷款前最终确定协议 。所有这些工作流都由一个包含人类主管、抵押贷款专家和 AI 赋能的一线员工的智能体团队监督 。在某些情况下,银行甚至可以将其 AI 驱动的服务扩展到家具、装修、能源升级等领域 。银行变成了一个智能体团队的网络——一个智能体组织 。

(图表说明请见文末)
在本文中,我们分享了与先锋公司合作的早期信号、科技领袖和投资者的见解,以及高管们向我们提出的问题 。智能体组织范式无疑会演变,但今天的领导者不能等待完美的清晰度 。我们在本文中指引领导者现在可以在哪里采取行动来塑造新时代——完善其运营模式以创造更多价值,并为“AI 优先”的方法重新布线——而不是等待被其塑造 。
Five pillars of the agentic organization
在智能体时代,公司将通过以下方式获得竞争优势:通过 AI 渠道更贴近客户以提供实时超个性化服务,精简流程成为“AI 优先”,以及建立专有数据的“围墙花园”作为其超能力。AI 原生初创企业和智能体公司可能会颠覆行业,其生产力(人均收入)水平根本不同,成本与增长脱钩,且具有更快的上市速度和创新能力。
1.1AI 原生渠道实现超个性化
消费者已经开始绕过商店、应用程序和搜索引擎,转而青睐 ChatGPT 等 AI 原生界面 。在未来,每个消费者都可能拥有一个低成本的 AI 个人助理 。一家欧洲公用事业提供商已向其 300 万客户推出了多模态 AI 助手 。它显著缩短了平均处理时间,提高了客户满意度,改善了响应速度,并在此无需人工介入的情况下解决了更多呼叫 。这些助手不仅仅是响应者;它们是私人礼宾(客服),将与其他智能体全天候谈判,不断从用户行为和市场信号中学习,以生成不断演变、超个性化的产品 。这也为生态系统经济释放了新机会,即拥有客户联系的公司可以通过满足其传统商业模式和行业边界之外的各种客户需求来实现增长 。
1.2AI 优先的工作流将边际成本推向计算成本
银行已经在用智能体小队运行抵押贷款和合规流程 。保险公司正在重塑理赔和承保,同时将自己重新构想为 AI 原生企业。电信公司正在客户服务及其他领域使用智能体 。一家全球性银行的“智能体工厂”用十个智能体小队管理“了解你的客户(KYC)”流程,这有助于在产出的质量和一致性方面产生巨大的积极影响 。另一家银行利用人类监督 AI 智能体小队对其遗留核心系统进行现代化改造,使时间和精力减少了高达 50% 。这并非在现有流程之上的常规自动化——这是端到端流程的重新设计,人类处于“循环之上(above the loop)”进行战略监督,有可能将边际成本推向计算成本 。展望未来,大多数(如果不是全部)流程都可以被重新构想为 AI 优先,人类和传统 IT 系统选择性地被引入“循环之中(back in the loop)”或“循环之上” 。
1.3专有数据成为关键差异化因素
如果今天的 AI 是“口袋里装着互联网的实习生”,明天的优势将来自公共互联网无法提供的“围墙数据花园” 。公司可以通过持续捕获和提炼独特的、经同意的专有数据——如客户行为流、产品使用情况和传感器数据——并将其转化为差异化的个性化产品和流程,从而胜过竞争对手 。AI 还可以通过加速数据基础和数据产品的构建以及数据质量的改进来提供帮助 。
在智能体时代,组织的构建和运作方式将与其交付的产品或服务一样发生巨大演变 。工作和工作流将被重新构想为 AI 优先,运营模式将演变为由赋权、结果导向的智能体团队组成的扁平网络 。
2.1工作和工作流将被重新构想为 AI 优先
智能体时代的运营模式将锚定在重新构想的 AI 优先工作流周围,人类和 IT 系统被选择性地重新引入 AI 原生设计中 。在一家欧洲汽车制造商和一家公共部门组织中,智能体小队正在逆向工程和现代化遗留系统,而人类则引导和验证工作 。在产品开发中,智能体可以收集反馈、分析数据、测试功能,甚至运行活动 。人类将主要位于“循环之上”以引导和指导结果,并在人际接触至关重要的地方选择性地处于“循环之中” 。
2.2结果导向的智能体团队将成为组织积木
传统组织是围绕职能孤岛建立的 。数字公司拥有跨职能产品团队,但仍受到交接和人类团队规模限制(如“两个披萨团队”和邓巴数)的约束 。在智能体组织中,结构将转向小型的、注重结果的智能体团队 。一个智能体团队——由拥有并监督底层 AI 工作流的较小多学科人类小组组成——可以被组织起来交付清晰的端到端业务结果,涵盖营销、产品管理、技术、数据和运营的完整职能价值链 。根据我们的经验,一个两到五人的团队已经可以监督一个由 50 到 100 个专业智能体组成的智能体工厂,运行端到端流程,如客户引导、产品发布或结账 。智能体 AI 可以比以往任何时候都更多地扩展产品团队的范围和自主权 。
2.3赢家编排扁平的智能体团队网络
没有正确背景、引导和方向的 AI 智能体泛滥可能会导致混乱 。未来的赢家运营模式将赋权智能体团队,采用扁平的决策和沟通结构,并在智能体团队之间进行高语境共享和对齐,以确保它们同步行动 。组织结构图(基于传统的层级授权)将转向智能体网络或工作图(基于交换任务和结果) 。最后,智能体网络不一定局限于单一组织的边界,不同的结果可能来自不同的方,从而开辟新的 B2B 机会 。
在智能体组织中,治理不能仅仅是周期性的、纸面繁重的工作 。由于智能体持续运作,治理必须变得实时、数据驱动和嵌入式——由人类承担最终责任 。
3.1利用实时数据加速决策
传统的预算、规划和绩效管理周期对于 AI 优先的工作流来说太慢了 。先行者正在试验“智能体预算”,其中 AI 智能体提议预算,情景智能体运行预测,报告智能体提供实时洞察 。财务领导者从收集电子表格转向解读信号、压力测试情景以及直接与业务互动 。
3.2通过嵌入式护栏实现智能体控制智能体
正如 DevSecOps(开发、安全和运营)将自动化检查嵌入数字交付一样,智能体组织将把控制智能体嵌入工作流中 。批评者智能体将挑战输出,护栏智能体将执行政策,合规智能体将监控法规 。每一个行动都可以被实时记录和解释——从数据隐私到财务阈值再到品牌声音 。跨越 AI 智能体生命周期(从智能体发现和启动到退役)的 AI 治理框架可以平衡速度和规模与所需的安全和控制机制 。
3.3人类问责和监督依然存在
人类问责和监督仍然必不可少,但其性质将发生变化 。合规官员和领导者不再进行逐行审查,而是定义政策、监控异常值并调整人类参与的程度 。挑战在于找到甜蜜点:既有足够的监督来管理风险,又不会将智能体拖回人类的速度 。正确平衡这一点的公司将获得更多智能体优势 。最终,智能体采用的规模将受限于人类能提供多少监督能力——这使得治理本身成为生产力的潜在瓶颈 。
在智能体组织中,人类将从执行活动转向拥有和引导端到端结果 。这种转变需要具有不同技能的新人才画像,以及提供凝聚力和目标的文化 。
4.1混合智能体劳动力需要新的人才系统
随着智能体承担执行工作,人们将越来越多地定义目标、进行权衡并引导结果 。这将改变公司如何规划混合劳动力、雇用(或借用)谁、如何部署人类或 AI 人才以及如何衡量成功 。人力资源系统不仅跟踪人类员工,也是智能体和智能体工作流的存储库 。锚定在任务完成上的绩效管理将让位于跟踪人们如何协调智能体、释放价值和交付结果的系统 。在这个新范式中,人才系统本身必须被重新思考——从职业路径到激励机制再到领导力模型 。
4.2出现具有不同技能的新人才画像
在我们与先锋组织的合作中,我们看到 AI 智能体取代了历史上由知识工作者处理的任务,如分析文档和创建 API 。同时,我们看到对其他技能的需求上升——例如,具有端到端视角的深度问题解决、系统设计的应用,以及在智能体失效的边缘案例中应用模式识别的能力 。随着人类与智能体并肩工作,三种角色正在浮现(见图表 2):
M 型主管 (M-shaped supervisors):精通 AI 的广泛通才,协调跨领域的智能体和混合劳动力 。
T 型专家 (T-shaped experts):深度专家,重新构想工作流,处理异常情况并保障质量 。
AI 赋能的一线员工 (AI-empowered frontline workers):专注于需要人际接触以获得最佳结果的人际任务 。

(图表说明请见文末)
领导者自身也会演变。CEO、产品官和合规负责人将越来越需要曾经只期望首席信息官具备的技术流利度 。填补这些角色将需要大规模的技能提升和再培训 。早期证据表明,没有技术背景的员工可以像受过训练的工程师一样快速学会管理智能体工作流 。随着“方框和线条”让位于人类和数字技能的生态系统,职业路径和绩效系统将需要适应 。随着这些画像的确立,“组织”和“员工”的概念将变得更加流动,人类和数字人才的生态系统在组织内部和外部融合 。
4.3文化作为粘合剂和道德指南针
文化将成为智能体组织的运营粘合剂和道德指南针 。先锋智能体组织强调编排的必要性——围绕共享背景和结果对齐团队,确定人类和 AI 能力的正确组合(因为并非所有事情都需要AI智能体),并在人类和智能体之间建立信任 。文化指南针将价值观和长期目标嵌入智能体系统,因此公司不会为了短期效率而牺牲凝聚力和信任 。早期先锋表明,清晰度、果断的领导力和持续学习至关重要——但区分赢家的是他们在快速转型的同时保持凝聚力和身份认同的能力 。
在智能体组织中,技术和数据将在 AI 智能体网格(agentic AI mesh)的支持下变得民主化 。智能体对智能体(Agent-to-agent)协议将使跨系统、机器和人类的集成更容易、更便宜 。成功的扩展者将根据独特性和竞争优势来源平衡自建与购买决策,避免技术或供应商锁定,以便快速适应快速演变的产品格局 。
5.1 IT 和数据的分布式所有权变得可行
在数字时代,技术和数据系统从远离业务的集中式单体和数据库演变为靠近业务的微服务和数据产品 。这需要大量的软件和数据工程专业知识来设计、开发和维护底层技术和数据 。在新兴的智能体时代,业务侧员工将能够通过AI自主智能体 独立创建软件资产并管理数据,AI自主智能体 在深度专家的监督下自动化软件开发生命周期(SDLC) 。早期采用者的生产力至少翻了一番,来自不同背景的员工——例如我们团队中的一位法国文学毕业生——证明在构建智能体工作流方面与软件工程师一样有能力 。为了负责任地扩展这种转型,组织必须采用智能体平台和架构,例如AI智能体 网格 。这些平台提供可重用的、高性能的“原子”智能体和配备技术安全护栏的数据产品,以防止技术债务或网络安全风险的积累,同时释放前所未有的民主化和创新水平 。
5.2 智能体对智能体协议简化交互和集成
智能体对智能体协议正在重新定义人类、智能体、IT 系统和设备之间的交互 。与其依赖需要繁重编程和自定义系统间连接的传统 IT 系统集成(如中间件和 API),智能体对智能体协议使系统能够使用智能体与其他系统通信 。通过转向位于底层系统复杂性之上的智能体对智能体对话,组织可以更快速、更低成本地将遗留系统、云平台甚至无人机等机器集成到连贯的工作流中 。更重要的是,这允许更快的实验——新功能可以被测试、扩展或弃用,而无需数月的工程努力 。
5.3 动态采购变得至关重要
许多关键业务平台历史上都是通过严格的采购流程在内部构建或选择的,实施转型需耗时数年 。这些系统原本旨在保持长期稳定以确保几十年的竞争力 。在智能体时代,将需要更灵活的战略 。大型语言模型和 AI 产品发展如此之快,以至于锁定一个解决方案或供应商可能导致技术在几周内过时 。同时,组织需要围护专有的组织背景、机构知识和非公开数据以保持竞争力 。这需要将智能体结构、逻辑和数据与底层供应商格局分离的架构 。
How to start the journey
我们在与高管讨论时最常听到的问题是,“我该如何开始?” 。高管们想知道如何在对未来尚不清晰的情况下创建北极星愿景 ;如何评估数据、技术和治理基础的成熟度和升级需求 ;如何设定价值和可行性的优先级;如何在技能和思维方式方面带动组织 ;以及如何比竞争对手更快地扩展以创造竞争优势 。
明确而现实的危险是最终拥有“比汉莎航空还多的飞行员(pilots,双关语,意指试点项目)”,与价值驱动因素脱节,到处都能看到 AI 但在损益表中看不到,或者最终遭遇公关惨败 。
基于我们的转型经验,我们相信那些希望在开发智能体组织方面获得竞争优势的公司应该大胆思考(think boldly)、快速行动(move fast)并深入挖掘(go deep)。
在成为智能体 AI 领导者的旅程中,高管们将需要一种不同的思维方式,以便在我们在本文中列出的 15 个主题上达成连贯的选择和行动(见图表 3) 。

(注:Agents 智能体或代理 图表说明请见文末)
我们鼓励领导者思考三个激进的转变,以便在如何为智能体时代进行转型方面实现阶跃式变化 :
从线性到指数 (From linear to exponential):虽然技术呈指数级发展,但组织和运营模式通常呈线性演变,这可能会限制组织最终能够捕获多少价值 。不要让这种情况发生。领导团队需要在使运营模式适应智能体组织方面采取大胆立场——用跨职能的自主智能体团队取代职能孤岛,重新设计激励机制和支持流程以促成变革,并投资所需的能力 。
从技术先行到以终为始 (From technology-forward to future-back):像部署软件一样将智能体转型委托给您的技术领导者是不够的 。领导者需要设想未来的组织、其利用 AI 优先流程和混合人-智能体组织的全部价值潜力——然后反向推导以确定开始的地方 。你只能通过做来学习,而不是通过读书或在高尔夫球场上谈论它 。通过大胆地重新构想一个端到端的领域将其变为现实,将在建立组织的学习肌肉方面大有作为 。与此同时,领导者应该开始规划并建立超出其第一个灯塔项目的扩展促成因素 。
从威胁到机会 (From threat to opportunity):领导者可能会对AI智能体 对日常运营的影响感到担忧 。高管们必须不断与员工接触,讨论这项技术可以释放的新可能性,不仅是为了组织的增长和目标,也是为了他们作为专业人士的发展 。在基本素养之外充分投资于技能提升——以及变革管理、激励、预算、沟通和绩效管理以支持转型——将有助于铺平道路 。
具体而言,领导团队可以从采取以下步骤开始:将AI智能体 作为高层团队议程的重要组成部分 ;概述 CEO 创建智能体组织的愿景;建立 AI 卓越中心;提升人员技能 ;以及重新布线一两个灯塔领域,以快速启动智能体流程并“实时学习” 。
组织范式确实并存:89% 的组织仍生活在工业时代,而 9% 拥有数字时代的敏捷或产品和平台运营模式,只有 1% 作为去中心化网络运作 。但时机已到,组织应尽快迈向新的智能体范式,以获得显著的竞争优势,否则将面临被抛在后面的风险 。
图表 1 (Exhibit 1)

商业模式/运营模式:AI 原生渠道和产品(如个人礼宾);实时超个性化;由专有多模态数据驱动的 AI 优先工作流;扁平的混合智能体团队网络。
治理:实时、嵌入式治理和具有人类问责制的智能体控制。
劳动力:具有 T 型和 M 型人才画像的混合劳动力;持续变革和学习的文化;传感器、人形机器人、无人机等。
技术和数据:民主化的 AI 网格,具有模块化 AI 智能体、智能体对智能体通信和动态采购。
标题:AI 正在引领自工业革命和数字革命以来最大的组织范式转变。
内容:该表格按时代(农业时代、工业时代、数字时代、AI 时代)对比了组织范式的核心要素。
AI 时代特征:
商业模式/运营模式:AI 原生渠道和产品(如个人礼宾);实时超个性化;由专有多模态数据驱动的 AI 优先工作流;扁平的混合智能体团队网络。
治理:实时、嵌入式治理和具有人类问责制的智能体控制。
劳动力:具有 T 型和 M 型人才画像的混合劳动力;持续变革和学习的文化;传感器、人形机器人、无人机等。
技术和数据:民主化的 AI 网格,具有模块化 AI 智能体、智能体对智能体通信和动态采购。
图表 2 (Exhibit 2)

M 型总经理:构建、监督和优化混合工作流;拥有端到端责任;多技能,能跨领域应用知识。
T 型深度专家:提供工作流的人类监督;拥有广泛的学科专业知识;增强现有基于专业的角色。
AI 赋能的一线工人:专注于需要人际接触的任务;高社会情感技能及基本 AI 流利度。
标题:智能体组织中将出现主管、专家和一线工人的新人才画像。
内容:展示了 AI 时代演变角色的所需技能(M 型总经理、T 型深度专家、AI 赋能的一线工人)。
关键技能:
M 型总经理:构建、监督和优化混合工作流;拥有端到端责任;多技能,能跨领域应用知识。
T 型深度专家:提供工作流的人类监督;拥有广泛的学科专业知识;增强现有基于专业的角色。
AI 赋能的一线工人:专注于需要人际接触的任务;高社会情感技能及基本 AI 流利度。
图表 3 (Exhibit 3)

商业模式:渠道颠覆(AI 渠道实现超个性化)、成本曲线压缩(AI 优先工作流降低边际成本)、新差异化来源(专有数据)。
运营模式:从组织结构图到工作图、减少组织摩擦、扁平和流动的网络。
治理:实时决策、智能体治理(嵌入式护栏)、人类监督保留。
劳动力:混合人才系统、新画像新技能、文化更加重要。
技术和数据:分布式所有权(AI 网格)、简化集成(智能体对智能体协议)、动态采购。
标题:智能体组织将在 15 个核心主题上解锁变革。
内容:按组织支柱列出了关键转型。
关键转型:
商业模式:渠道颠覆(AI 渠道实现超个性化)、成本曲线压缩(AI 优先工作流降低边际成本)、新差异化来源(专有数据)。
运营模式:从组织结构图到工作图、减少组织摩擦、扁平和流动的网络。
治理:实时决策、智能体治理(嵌入式护栏)、人类监督保留。
劳动力:混合人才系统、新画像新技能、文化更加重要。
技术和数据:分布式所有权(AI 网格)、简化集成(智能体对智能体协议)、动态采购。